林丽花博士论文被评选为2024年度《管理世界》优秀论文
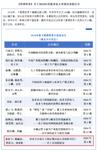
近日,《管理世界》杂志社公布了2024年度优秀论文,我院林丽花博士以通讯作者和第二作者发表于《管理世界》2024年第1期的《双重差分设计下固定效应估计量何时可信?——若干有用的建议》入选,(2024年度优秀论文总数仅10篇)。

该文有如下4个方面的贡献。第一,在应用研究者更加常用的包含控制变量的面板模型设定中研究FE的经济学意义。第二,揭示了已有文献所未指出的,FE估计政策效应有偏的一个新机制:由于包含控制变量所导致的偏误。第三,提出多个诊断检验帮助研究者了解偏误的严重程度并提出了一个新的基于OLS回归的估计量。第四,通过两个实例说明本文的理论结果对于准确评估众多中国经济政策具有现实意义。
(图文/林丽花 一审/徐双明 二审/余炳文 三审/张利国)